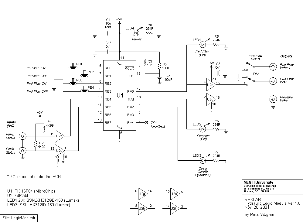
Logic Module
Schematic

This schematic is also available in CDR v.9 format
and PDF format
Components
Functional Description

The CDR v.9 file used to make this template is: faceplate.cdr
To operate this module:
- Connect PUMP status I/P to Hydraulic Pump control panel "Pump Status
Out"
- Connect PANIC status I/P to Panic Control Module "Panic Status Out"
- Verify that OK LED is illuminated on Panic control Module
- Turn on pump via the Hydraulic Pump control panel
Assume also that:
- FWD FLOW 1 O/P is connected to valve drive1 input
- FWD FLOW 2 O/P is connected to valve drive3 input
- PRESSURE O/P is connected to valve drive 2 input
When the Pressure ON button is depressed, the PRESSURE O/P is activated (goes
high). This indirectly activates the pressure valve which builds up pressure
in the accumulator. Verify that the pressure in the accumulator has reached
the maximum level (as set on the pump) by reading the gauge in the hydraulic
cabinet.When the FWD Flow ON button is depressed, either the FWD FLOW 1 (supine
ankle setup) or 2 (standing ankle setup) O/P is activated (high) depending on
the position of the SEL toggle switch. The ON buttons must be depressed in the
sequence described above.
The Oops! LED lights up when an illegal operation has been performed. To clear
this condition, depress the PRESSURE OFF and FWD FLOW OFF buttons simultaneously.(Turning
the pump off and back on will have the same effect, but this is not the recommended
method.)
When power is first applied to this module the PIC microcontroller goes through
a power-up sequence. (The duration of the power-on-reset varies between 28-132
ms. This excludes other factors such as oscillator start-up time that will only
lengthen this period.) During that time frame the outputs of the module are
undefined and equipment under control may be subjected to transients. Hence,
it is recommended that this module be powered up prior to equipment under its
control.
Standby mode: Once forward flow has been established, depressing the FWD Flow
OFF button stops fluid flow to the actuator and places the system in a standby
mode. Depressing the Pressure OFF button instead generates an Oops! to remind
the user that pressure needs to be built-up in the accumulator before forward
flow may be re-established.
State Diagram
The state-transition diagram below describes the operation of the logic module
under all input conditions. When the module powers-up the machine starts at
state 00, in which all outputs are low. For example, in a normal hydraulic start-up
sequence the state machine would transition as follows: Power up -> Standby
(pressure valve on) -> Working Mode (pressure and forward flow valves on). A
panic condition would then change the state to Invalid Operation (all valves
off but Oops! light on). Note that panic conditions are context sensitive and
do not always set the state to Invalid operation. Shutting off the pump, however,
always resets the state to Power up.

This diagram is also available in CDR v.9 format
and PDF format
The state transition table (available in PDF
format or XLS
format) was used to program the PIC microcontroller. Use the index numbers
to locate table entries in the ASM file, above.
State Boolean equations
Printed Circuit Board

In order to make new printed circuit boards, use this template: pcb.pdf.
Alternatively, this diagram can be found in the logicmod.cdr file above (see
Schematic).
Last modified: 29 November 2001, Laura Galiana
|